Claude Agent Skills 第一性原理深度解析
原文:Claude Agent Skills: A First Principles Deep Dive
翻译整理自:ChallengeHub 公众号

Skills 是什么?
Claude Agent Skills 的第一性原理 可以概括为:基于提示词的动态上下文注入与元工具架构(Prompt-based Dynamic Context Injection & Meta-Tool Architecture)。
简单来说,Claude 的 Skills 不是一段在模型之外运行的可执行代码(如 Python 函数),而是一段在需要时被”植入”到模型大脑中的高阶指令(Prompt)。
1. 本质:是”提示词扩展”,而非”代码执行”
- 传统观念: Tool/Function Calling 是”模型调用一个外部函数,函数运行代码并返回结果”。
- Skill 的原理: Skill 是一份 Markdown 文件(
SKILL.md)。当 Skill 被调用时,系统读取这个文件,将其中的大量指令、工作流和知识**“展开”并”注入”**到当前的对话历史中。 - 一句话总结: Skill 不直接解决问题,而是通过注入提示词,瞬间把 Claude 变成解决该问题的专家。
2. 架构:元工具(Meta-Tool)与纯 LLM 推理
- Meta-Tool 设计: Claude 的 Prompt 里并没有塞入所有 Skill 的具体指令。它只有一个名为
Skill的元工具(Meta-Tool)。 - 渐进式披露(Progressive Disclosure):
- Claude 只看到所有 Skill 的名称和简介。
- Claude 完全依靠自身的语言理解能力来判断用户意图是否匹配某个 Skill。
- 这里没有硬编码的路由、正则表达式或分类器。决策完全发生在 Transformer 的前向传播中。
3. 核心机制:双重上下文注入
当一个 Skill 被选中时,它会执行两个层面的”修改”操作:
A. 对话上下文注入
- 显性消息(Metadata): 给用户看,例如
<command-message>The "pdf" skill is loading</command-message>。 - 隐性消息(Meta-Prompt): 带有
isMeta: true标记,包含SKILL.md完整内容,对用户界面隐藏。
B. 执行上下文修改
- 工具权限: 临时授予特定的工具权限(如
allowed-tools: "Bash(git:*)")。 - 模型切换: 某些 Skill 可以强制切换模型(例如从 Sonnet 切换到 Opus)。
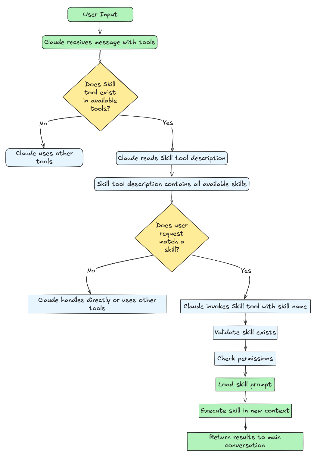
4. 运作流程
- 用户请求: “帮我分析这个 PDF。”
- LLM 决策: 看到
Skill工具里有pdf技能的描述,决定调用command: "pdf"。 - 系统介入: 读取
pdf/SKILL.md,生成用户可见消息和隐藏的详细指令,修改 Session 权限。 - LLM 执行: 带着新注入的记忆和新获得的权限,Claude 开始执行具体操作。
Skills 和 Prompts 有什么区别?
| 特性 | 传统提示语 | Claude Agent Skills |
|---|---|---|
| 核心机制 | 静态设置,一次性加载 | 动态注入,按需加载 |
| 位置 | System Prompt 或初始消息 | 隐藏在 Skill 元工具的描述中 |
| 上下文占用 | 初始占用大,随能力增加而膨胀 | 初始占用小,仅在激活时临时膨胀 |
| 能力范围 | 仅改变对话内容和指导方针 | 改变对话内容 + 修改执行权限/切换模型 |
| 可见性 | 通常单一渠道 | 双通道:用户看简报,AI 看详案 |
形象比喻:
- 传统提示语: 像一个全科医生,上岗前背熟了一本厚厚的医学手册。
- Agent Skills: 像一个懂得随时呼叫专家的全科医生,平时只带一本薄薄的通讯录,需要时呼叫专家介入。
Claude 智能体 Skills 概述

Skills 是专门的提示词模板,用于将领域特定指令注入到对话上下文中。
术语说明:
- Skills 工具(大写)= 管理所有 Skills 的元工具
- skill(小写)= 单个技能,如
pdf、skill-creator
工具 vs Skills
| 方面 | 传统工具 | Skills |
|---|---|---|
| 执行模型 | 同步、直接 | 提示词扩展 |
| 目的 | 执行特定操作 | 指导复杂工作流 |
| 返回值 | 即时结果 | 上下文 + 执行环境改变 |
| 示例 | Read、Write、Bash | pdf、skill-creator |
构建智能体 Skills
关键洞察:Skills = 提示词模板 + 对话上下文注入 + 执行上下文修改 + 可选脚本/资源

每个 Skills 定义在 SKILL.md 文件中,可包含:
/scripts- 可执行脚本/references- 参考文档/assets- 模板和二进制文件

SKILL.md 结构
┌─────────────────────────────────────┐
│ 1. YAML Frontmatter (元数据) │
│ --- │
│ name: skill-name │
│ description: 简要概述 │
│ allowed-tools: "Bash, Read" │
│ --- │
├─────────────────────────────────────┤
│ 2. Markdown 内容 (指令) │
│ 目的、详细指令、示例、步骤 │
└─────────────────────────────────────┘Frontmatter 字段

- name (必填):Skills 名称,用作
command - description (必填):功能概述,Claude 判断何时调用的主要依据
- allowed-tools (可选):无需用户批准即可使用的工具
- model (可选):指定使用的模型
# ✅ 好的实践
allowed-tools: "Read,Write,Bash(git:*)"
# ❌ 不必要的攻击面
allowed-tools: "Bash,Read,Write,Edit,Glob,Grep,WebSearch,Task,Agent"常见的 Skills 模式
模式 1:脚本自动化

将计算任务卸载到 scripts/ 目录中的 Python 或 Bash 脚本。
模式 2:读取 - 处理 - 写入

最简单的模式——读取输入,按照指令转换,写入输出。
模式 3:搜索 - 分析 - 报告

使用 Grep 搜索模式,读取匹配文件,分析发现,生成报告。
模式 4:命令链执行

执行一系列命令,每个步骤依赖于上一步的成功。
Skills 内部架构

| 特性 | 普通工具 | Skills 工具 |
|---|---|---|
| 本质 | 直接动作执行器 | 提示词注入 + 上下文修改器 |
| 复杂度 | 简单 (3-4 条消息) | 复杂 (5-10+ 条消息) |
| 上下文 | 静态 | 动态 (每轮修改) |
| Token 开销 | ~100 tokens | ~1,500+ tokens |
为什么是两条消息?
- 消息 1 (
isMeta: false):面向用户的透明度 - 消息 2 (
isMeta: true):为 Claude 提供详细指令
执行生命周期

- 发现与加载:扫描
~/.claude/commands/、.claude/skills/、插件和内置 Skills - 用户请求与选择:Claude 根据描述匹配用户意图
- Skills 执行:验证 → 权限检查 → 加载文件 → 注入上下文
总结
Claude Agent Skills 的第一性原理是通过”元工具”动态地将”静态的知识文件(Markdown)“转化为”动态的对话上下文(Prompt)”。
核心要点:
- Skills 是提示词模板,不是可执行代码
- 渐进式披露确保上下文效率
- 双重上下文注入同时修改对话和执行环境
- 元工具架构实现灵活的 Skills 管理
这种设计极其聪明地利用了 LLM In-Context Learning 的能力,实现了功能的无限扩展和按需加载。